测量工作室成立于2016年10月18日,现与测绘行业领军企业——广州南方测绘科技股份有限公司共建人才培养基地,是集教学实训、技术服务和学科竞赛于一体的协同育人平台。
工作室始终秉持“务实勤思、睿智团结、臻善臻美”的宗旨,致力于推动学生全面成长,并为学校及周边社区提供专业、高效的测量服务。成立以来,我们积极整合校企资源,联合南方测绘广州分公司连续成功举办八届“南方测绘杯”校级测量技能大赛,营造了浓厚的专业实践氛围。
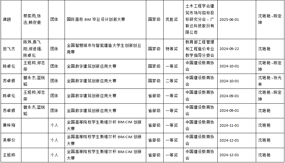
在各类高水平学科竞赛中,工作室成员表现优异,近三年累计荣获国家级特等奖1项、一等奖8项、二等奖4项,省部级奖项若干,充分展现了扎实的专业素养与卓越的团队协作能力。
未来,工作室将继续深化产教融合,强化实践教学环节,为培养高素质测绘与土木工程技术人才持续贡献力量。
业绩成果










项目实践





版权所有:williamhill英国威廉希尔官网_始于英国国际品牌
地址:九号教学楼301 407 电话:020-39729806 邮箱:jz@gzist.edu.cn
友情链接: